Explore insurance plans made to protect you, your employees, and your organization through every stage of life.
Learn about BenLife’s leadership, governance practices, and investor disclosures.
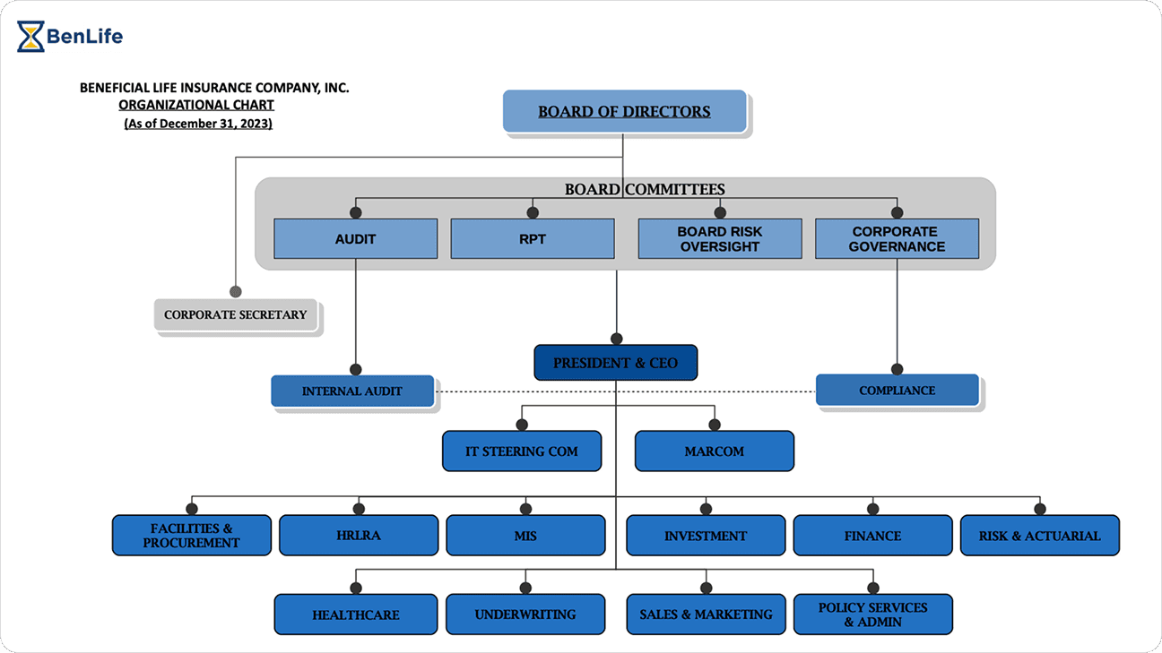
BenLife is a wholly Filipino-owned life insurance company delivering individual, group, and employee insurance solutions nationwide for over six decades.
Access support and find what you need in one place.
Our members bring a diverse range of knowledge, perspective and experience to the company, guiding and driving long-term value to the company and its clients.

Acting Chairman of the Board

Independent Director
Jaime F. Panganiban
Independent Director
Chairman
John E. Huang
Vice Chairman
Independent Director
Cesar O. Vitusio
Member
Independent Director
Roberto F. De Ocampo
Member
Independent Director
Cesar O. Vitusio
Chairman
Independent Director
John E. Huang
Vice Chairman
Independent Director
Jaime F. Panganiban
Member
Independent Director
Jaime C. Fernandez
Member
Executive Director
Roberto F. De Ocampo
Alternate Member
Independent Director
Executive Director, President and CEO
Senior Vice President and Comptroller
Chief Investment Officer
Vice President / Chief Accountant
Corporate Secretary and Head of HRLRA Department
Vice President for Metro Manila
Deputy Head for Company Operations
Vice President and Head for Policy Administration and Services
Assistant Vice President for Credit and Collections
Assistant Vice President for Underwriting
Assistant Vice President for Health Care Services
Assistant Vice President for Management Information System
Assistant Vice President for Facilities